Related links
Framework Core functionality
- AyMINE Framework Server
- Configuration of the user-defined fields
- Framework dependency on the open-source libraries
- Client-Defined attributes
- Default server methods
- User sessions
- Import collection of objects
- Multi tenant Architecture
- The AyMINE licence model
- Export collection of objects
- Strings and translations
- System messaging
- System Rights
- File Management with End-to-End Encryption
- Server configuration for large files
SOA Architecture
Support for Service Object Architecture and Internal Event ManagementLibraries & Lincences
Module - support for management
Front-End Scripting
System Management
- SaaS Management Module
- Management of the SaaS service client
- Encryted wallet storing access keys for data vault
- Definition and Management users in the SaaS system
- Management of the system users
- System right management
- System role is how user administrator sets the rights
- File access, storing and locking
- Communication geateways
- Private Object Marks, Sign & Notes
Task Management Module
- About TSK module
- Support for voting and decision management
- Support and implementation notes for FMEA
- Support for the Methodology Management
- Project Methodology Support
- Project Roles - Data model and implementation notes
- Actions and Meeting Agenda
- Description of person and supplier competencies
- Business event
- Problem & Helpdesk management support
- TSK module releases
- User Reminder
Task & Task pattern
Mobile & Web Application
- clientprogramming_fevaldataobject
- userinterface-objectstructure
- cliplink
- npmlibraries
- fclip
- drag-drop
- AyMINE Application
- objectdefinition_inlineedit
- npmlibraries_stringlibrary
- clientprogramming
- mobileapplication
- languagesupport
- objectdefinition_multiupdate
- Object API – object <g>
- clientprogramming_fevallanguage
- clientprogramming_fevaluser
- objectdefinition_viewdefinition
- offlineobjects
- System console
- Runtime debugging
- objectdefinition_detailview
CMS - Content Management & Web API services
FI - Finance Management
Sales & Asset management
Sales related services
Description of a part of the AM module - sales partHR - Human Resources
Support for the Methodology Management
Methodology realises quality standards
Methodology is class descendant of the abstract area class. Technically it is a counterpart of project and area. It shares most of the functionality as well as views and persistent layer (the same table).
Methodology user documentation is here.
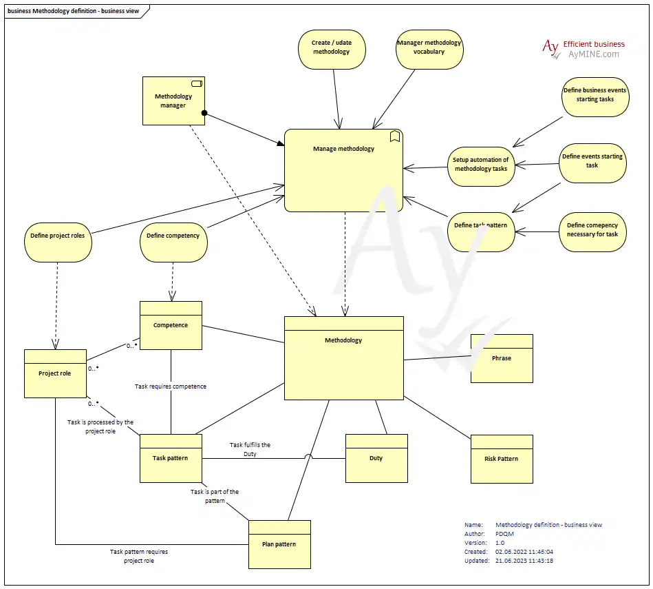
Methodology – business model
The business model of the methodology definition is at the next picture.
Methodology – data model
The data model is 100% equal with the business area data model except competencines.
Support for export / import
Methodology support data export / import. However, functionality is derived from abstract area. There is no special functionality implemented specifically for methodology.
Methodology objects
Methodology is described by objects:
- Process
- Task Pattern
- Obligation
- Policy
- Phrase
- Plan Pattern
- Competence
The supporting objects are:
- Common Risk
- Common Set