Related links
Framework Core functionality
- Client-Defined attributes
- Framework dependency on the open-source libraries
- Default server methods
- Export collection of objects
- AyMINE Framework Server
- The AyMINE licence model
- System Rights
- Import collection of objects
- Multi tenant Architecture
- Strings and translations
- System messaging
- User sessions
- Configuration of the user-defined fields
SOA Architecture
Support for Service Object Architecture and Internal Event ManagementLibraries & Lincences
Module - support for management
Front-End Scripting
System Management
- SaaS Management Module
- Management of the SaaS service client
- Encryted wallet storing access keys for data vault
- Definition and Management users in the SaaS system
- Management of the system users
- System right management
- System role is how user administrator sets the rights
- File access, storing and locking
- Communication geateways
- Private Object Marks, Sign & Notes
Task Management Module
- About TSK module
- Support for voting and decision management
- Support and implementation notes for FMEA
- Support for the Methodology Management
- Project Methodology Support
- Project Roles - Data model and implementation notes
- Actions and Meeting Agenda
- Description of person and supplier competencies
- Business event
- Problem & Helpdesk management support
- TSK module releases
- User Reminder
Task & Task pattern
Mobile & Web Application
- clientprogramming_fevaldataobject
- userinterface-objectstructure
- cliplink
- npmlibraries
- fclip
- drag-drop
- AyMINE Application
- objectdefinition_inlineedit
- npmlibraries_stringlibrary
- clientprogramming
- mobileapplication
- languagesupport
- objectdefinition_multiupdate
- Object API – object <g>
- clientprogramming_fevallanguage
- clientprogramming_fevaluser
- objectdefinition_viewdefinition
- offlineobjects
- System console
- Runtime debugging
- objectdefinition_detailview
CMS - Content Management & Web API services
FI - Finance Management
Sales & Asset management
Sales related services
Description of a part of the AM module - sales partHR - Human Resources
Project Methodology Support
Project pattern is the encapsulation of the project tasks and related roles
Project patterns is technically collection of objects. Primarily there are project task definitions (task patterns) and related project roles.
Project roles could be inserted to the pattern automatically from the included task patterns definitions.
Internal structure is open so that the project pattern can include all other objects as well – primarily documents templates.
Implementation model
The following model describes how the physical layer covers the business objects related with the project pattern
Table tskDefPrjRelItem
Table stores M:N relation between project pattern and included object – actually only included task definitions
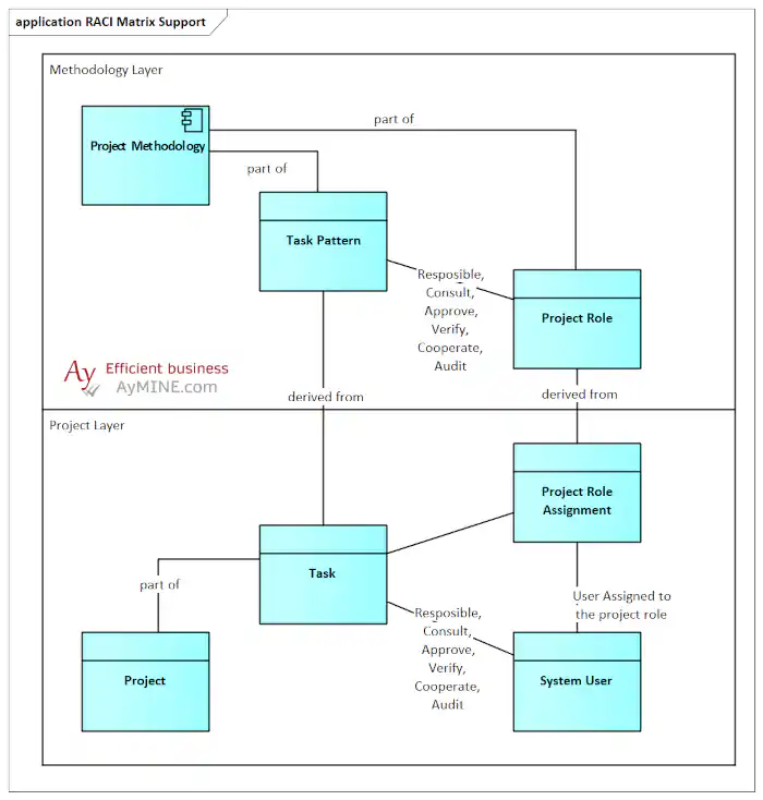
RACI Matrix
RACI matrix for project is generated directly from the project plan based on the project methodology. Persons and roles are assigned with the tasks in the project and the assignment is visualised by the RACI matrix.
Data structures for RACI matrix are described in the following scheme:

Principal Project Methodology Objects
Project methodology consist of:
- Common poject plan
- Project roles
- Project competencies
- Project plan patterns
- Default project risks
- Default contingency and mitigation plans
- Required Qualification linked with the project roles
- Project Report pattern